大崎市でこれから創業を考えている方に向けて、活用できる補助金制度があります。
それが「大崎市ビジネスチャンス応援事業補助金」です。
➡これは昨年まで創業者向けの補助金として存在していた「おおさきチャレンジ創業応援事業費補助金」と「大崎市商店街空き店舗活用事業補助金」が一体となったイメージの新たな補助金となります。
■ この補助金の目的
この補助金は、創業・開業を通じて地域に仕事を生み出し、地域経済の活性化につなげることを目的とした制度です。
つまり、
➡「創業する人を増やす」
➡「地域に雇用を生む」
この2つが大きなテーマになっています。
■ どんな人が対象?


■ 補助内容
● 補助率

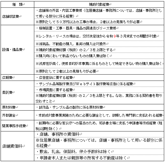
● 補助対象経費
(1) 使用目的が創業並びに経営の安定化に要するもの
(2) 交付決定日以降に発生したもの
(3) 証拠書類によって内容と金額が確認できるもの
※店舗の改装工事の施工業者については,市内に住所又は事務所を有する業者とし,設備,備品購入先については,原則として市内に住所又は事務所を有する業者とする

■ この補助金のポイント
この制度の良いところは、シンプルです。
✔ 初期コストのハードルを下げられる
特に家賃補助は、創業初期にはかなり助かります。
✔ 地域密着型の事業と相性が良い
商店街、空き店舗活用、地域サービスなどは特に相性が良いです。
✔ 比較的取り組みやすい
大型補助金と違い、
「創業初期でもチャレンジしやすい制度」です。
■ 注意点(ここ大事)
一方で、押さえておきたいポイントもあります。
この補助金は比較的使いやすい制度ではありますが、
・商工団体の推薦
・創業支援の受講
・事業計画の質
などが求められるため、事前準備が非常に重要な補助金です。
➡事前相談はかなり重要です。
■ まとめ
この補助金は、
- 創業初期の負担軽減
- 地域に根ざしたビジネスの支援
- 比較的使いやすい制度
という特徴があります。
特に、
➡「大崎市で事業を始めたい」
➡「初期費用を抑えながらスタートしたい」
という方には、非常に相性の良い補助金です。
■ 実施主体&要綱&公式ページはこちら
詳細は必ず公式HP等をご確認ください。
・実施主体
大崎市産業経済部産業商工課
〒989-6188
大崎市古川七日町1-1 市役所本庁舎3階
電話番号:0229-23-7091
ファクス:0229-23-7578
・補助金要綱
https://www.city.osaki.miyagi.jp/material/files/group/21/R080401youkou.docx
■ ご相談ください
創業補助金は、
➡「使えるのに使っていない人」が多い分野です。
- 自分が対象になるのか
- どの補助金を組み合わせるべきか
- 申請の進め方
こういった部分で迷う方も多いので、気になる方はお気軽にWALLS経営コンサルタントにご相談ください。
WALLS 佐藤
WALLSへのお問い合わせはお気軽にこちらからどうぞ → 公式LINE:https://lin.ee/J0Eco99 ![]()


コメント